返回上一级

字号

打印

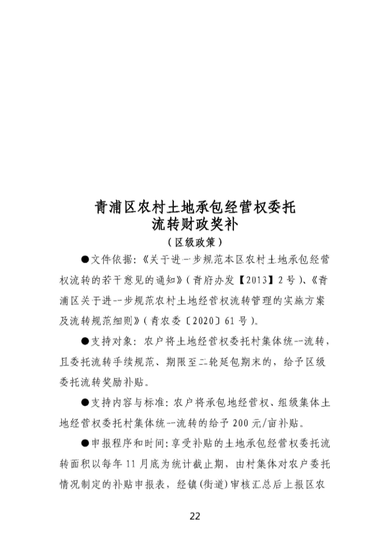
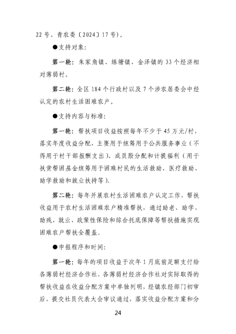
青浦区2025 年强农惠农富农政策明白本 目录 2025-09-30

青浦区2025年强农惠农富农政策明白本_页面_01.jpg

青浦区2025年强农惠农富农政策明白本_页面_03.jpg

青浦区2025年强农惠农富农政策明白本_页面_04.jpg

青浦区2025年强农惠农富农政策明白本_页面_05.jpg

青浦区2025年强农惠农富农政策明白本_页面_06.jpg

青浦区2025年强农惠农富农政策明白本_页面_07.jpg