返回上一级
字号
大
中
小
打印
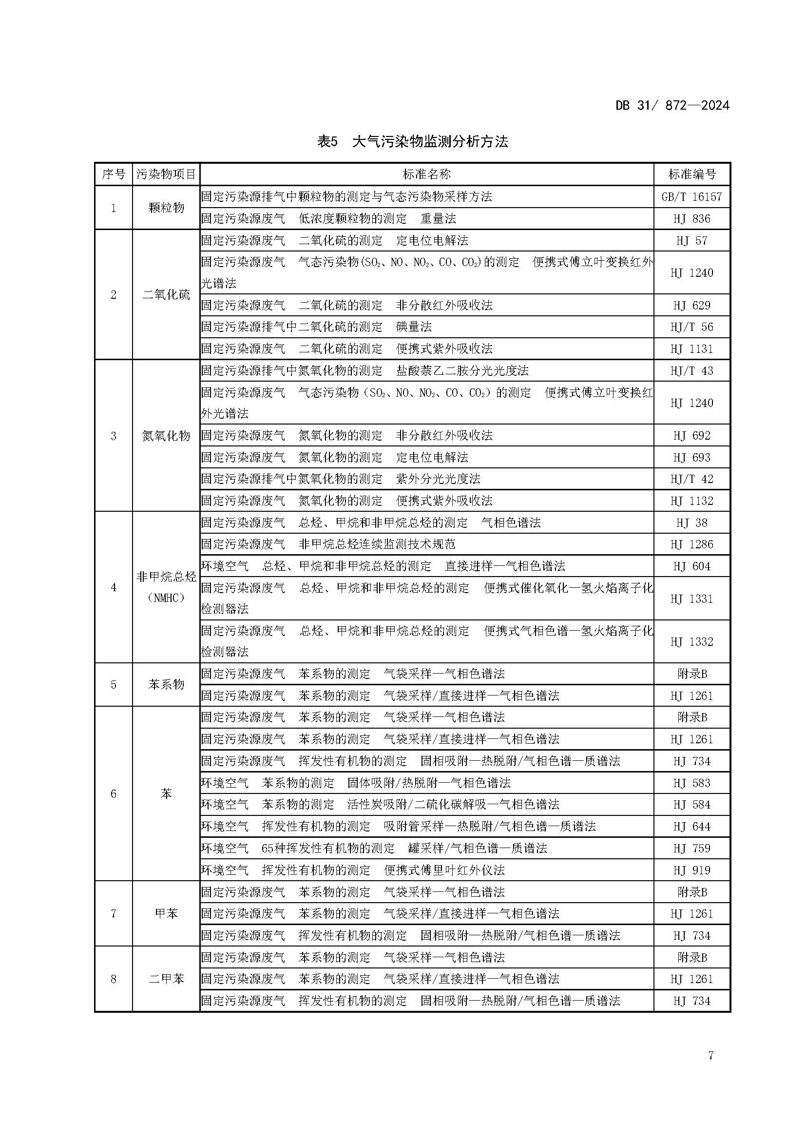
印刷工业大气污染物排放标准
2025-10-19
相关附件
印刷工业大气污染物排放标准.pdf