练塘“开店一件事”改革来了!以后开店,像网购一样简单! 2025-10-17
“开店一件事”改革,是针对办事环节多、政策不了解等开店难题,以及建筑垃圾、油烟等民生痛点推进的一项改革措施。在青浦“开店一件事”改革跑出加速度的当下,练塘镇也即将上线自己的“开店极速版”!
不用再东奔西跑、反复交材料,营业执照、招牌备案、装修备案、垃圾分类、消防检查……
全部打包成“一件事”,最快1周拿证、0次多头跑!
一 亮点提前剧透
(一)一窗通办:练塘镇将开设“开店一件事”专窗,专人帮办代办,小白也能一次办成。
(二)一纸明晰:《练塘镇开店经营告知书》堪称开店指南,后续市容门责管理要求将一次性详尽说明,确保无遗漏。
(三)一路护航:从装修前的悉心辅导、开业前的严格检查,到事后的持续监管,执法等部门将做到“进一次门、查多项事”,最大程度减少打扰,提供优质服务。
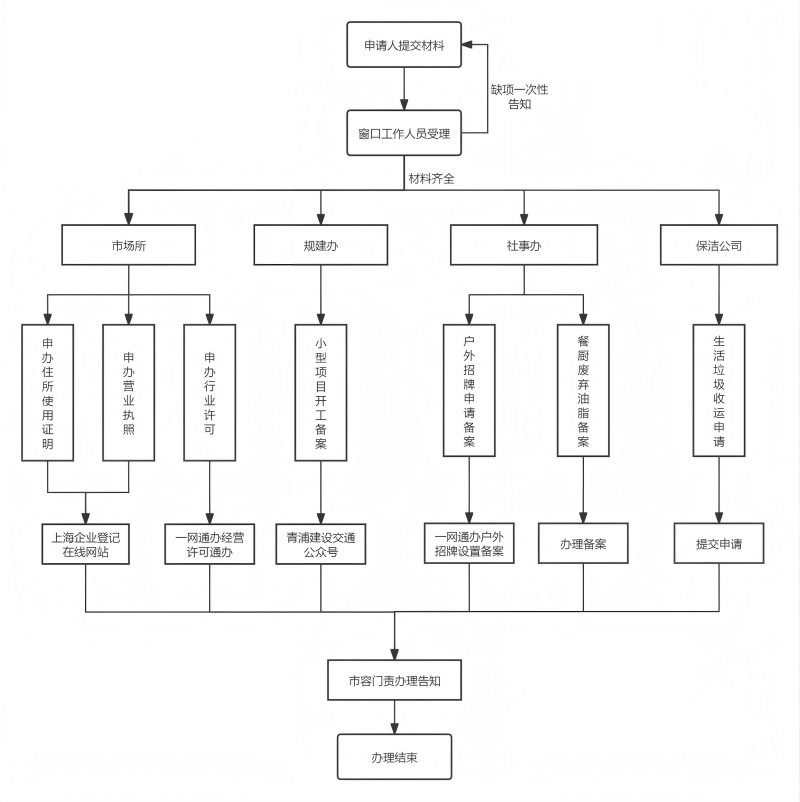
二 “开店一件事”窗口受理流程图

无论你是想开咖啡馆、奶茶店,还是超市、理发店,练塘“开店一件事”都将让你体验“网购级”便利!
持续关注练塘官方公众号,正式上线时间、操作指南、政策福利第一时间推送!
开店不烦恼,办事不求人!
练塘,让你创业第一步就“快人一步”!
