返回上一级
字号
大
中
小
打印
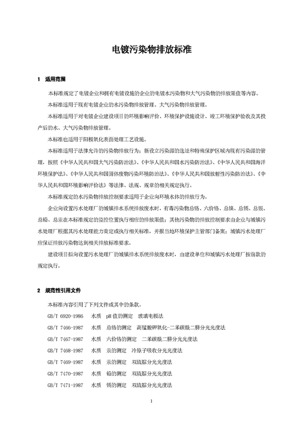
电镀污染物排放标准(GB_21900—2008)
2019-10-10