返回上一级
字号
大
中
小
打印
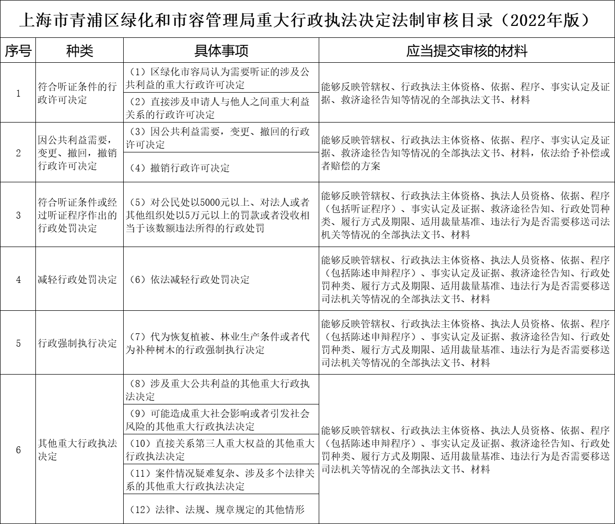
上海市青浦区绿化和市容管理局重大行政执法决定法制审核目录(2022年版)
2022-07-14
相关附件
上海市青浦区绿化和市容管理局重大行政执法决定法制审核目录(2022年版).xls