关于青浦区2011年国民经济和社会发展计划执行情况与2012年国民经济和社会发展计划草案的报告 2012-02-22
无
主动公开
无
无
无
2012-02-22
关于青浦区2011年国民经济和社会发展
计划执行情况与2012年国民经济
和社会发展计划草案的报告
——2012年1月5日在青浦区第四届
人民代表大会第一次会议上
青浦区发展和改革委员会
各位代表:
受青浦区人民政府委托, 向大会报告青浦区2011年国民经济和社会发展计划执行情况与2012年国民经济和社会发展计划草案,请予审议,并请各位政协委员和其他列席人员提出意见。
一、2011年青浦区国民经济和社会发展计划执行情况
2011年是“十二五”规划开局之年,在市委、市政府和区委的正确领导下,全区人民坚持以邓小平理论和“三个代表”重要思想为指导,深入贯彻落实科学发展观,按照“六个着力”的工作要求,积极推动“创新驱动、转型发展”,加快推进“一城两翼”建设,全力保障和改善民生,努力构建和谐社会,全区经济社会发展呈现良好态势,全面完成了区三届人大八次会议批准的各项目标任务(见表1),实现了“十二五”良好开局。

(一)综合经济实力稳步增强
经济总量持续增长。全区经济继续保持平稳较快增长的良好态势,预计全区完成地区生产总值664.0亿元,比上年增长12.6%;其中,第三产业增加值259.0亿元,比上年增长16.6%,三次产业结构比例为1.5:59.5:39,第三产业比重较上年提高了1.3个百分点。财政收入实现快速增长,全口径财政收入突破200亿大关,预计达到216.2亿元,比上年增长14.6%,其中,区级地方财政收入完成66.8亿元,比上年增长13.9%。
需求结构不断优化。全社固定资产投资完成情况良好,预计实现投入272.0亿元,完成全年目标任务的116.2%。社会消费品零售总额预计完成298.3亿元,比上年增长19.0%,总额和增幅均超过固定资产投资总额和增幅,消费对经济增长的拉动进一步显现;商贸集聚区持续增长对消费拉动作用明显,赵巷奥特莱斯、新城桥梓湾商圈、徐泾永业购物中心预计分别实现零售额20.8亿元、7.5亿元、5.1亿元,分别比上年增长19.8%、15.2%、10.0%。外贸进出口总体平稳,预计全年实现进出口总额123.0亿美元,比上年增长5.0%;有9家非金融类企业实现对外直接投资5510.0万美元,比上年增长434.0%。
招商引资成效显著。合力招商体制机制和招商引资专项政策进一步完善,支持引进现代服务业、先进制造业、高新技术企业以及战略性新兴产业,支持闲置资源盘活利用。区中小企业服务中心成立,企业服务工作进一步加强。预计全年吸收合同外资7.5亿美元,与去年持平;实际到位资金6.6亿美元,比上年增长34.7%。预计全年引进实体型内资项目485个,总投资45.6亿元,比上年增长36.9%,其中国家会展项目投资达30亿元。民营经济发展水平不断提高,预计全年新增私营企业10577家,累计达到71312家,实现税收104亿元,占全区税收总额的52.3%。
金融服务不断加强。积极拓宽融资渠道,加强中小企业上市培育工作,全年有4家民营科技企业在创业板成功上市;出台支持企业债券融资的实施办法,支持中小企业发行集合票据,积极推进我区第一批中小企业集合票据项目。进一步加强金融服务创新,积极发挥小贷公司作用,我区明诚、兴众两家小额贷款公司全年预计累计发放贷款491笔,累计发放贷款金额6.8亿元;积极推进本区融资性担保机构重新确认和新设立工作;积极搭建金融机构和企业合作平台,鼓励引导在青浦金融机构提高金融服务质量;积极探索启动区创业投资资金。
(二)转型发展取得积极进展
现代服务业发展进一步加快。“三区一圈”服务业重点发展区域规划建设加快推进,主体功能进一步凸显,重点服务业项目进展顺利,部分项目竣工开业(见表2)。传统工业点转型步伐加快,生产性服务业和总部经济发展取得新进展,淀山湖生产性服务业功能区、上海国家高技术服务产业重点培育区、西虹桥总部基地获市级认定,华新生产性服务业功能区通过市级复审,成功引进腾讯云计算及电子商务中心、东航技术应用研发中心等重点产业项目。文化创意产业加快发展,编制文化创意产业发展规划,大力推进五天、移动智地、尚之坊、迎祥等文化创意产业园区建设。旅游业继续保持较快发展,有序推进朱家角古镇创建国家5A景区工作,预计全年旅游接待人次突破500万。上海顺意丰速运有限公司全自动智能分拣信息系统等4个项目获得2011年度市服务业发展引导资金支持。
先进制造业能级进一步提升。预计全年实现规模以上工业总产值1406.0亿元,比上年增长12.0%;其中“一园三区”实现规模以上工业总产值742.0亿元,占全区52.8%,占比比上年末提高1.8个百分点,以“一园三区”为代表的先进制造业发展格局进一步巩固。园区及载体建设进一步加强,出台《关于进一步推进张江高新青浦园区发展的若干意见》,新材料、生物医药、软件和信息服务业等高新技术产业化基地建设加快推进。高新技术产业进一步聚焦,成功引进邦飞利传动设备、上海科大重工、创力矿山设备、辰光医疗科技等重点项目,41个项目获市高新技术产业化项目认定,高新技术产业产值占规模以上工业总产值比重达44.7%。项目启动和推进进一步加快,建立跟踪督查服务机制,促使项目早落地、早开工、早产出,全年新开工项目45个、竣工项目71个、投产项目22个。
现代农业发展进一步推进。以现代农业园区建设为抓手,积极推进农业组织化、规模化、标准化、品牌化建设,农业现代化水平不断提升。设施粮田、设施菜田建设继续推进,完成2600亩农业综合开发土地治理项目和7450亩露地设施菜田建设任务。全区水稻种植面积约16.8万亩,蔬菜种植面积约24.6万亩次,绿叶菜上市量约28.0万吨,全面完成市下达目标。农业旅游发展继续加快,成功举办第二届白鹤草莓节和第三届练塘茭白节,本区农业旅游知名度和人气稳步上升。
自主创新能力进一步提升。深入实施“科教兴区”和“人才强区”战略。区域创新能力进一步增强(见表3),通过2009-2010年度全国县(市)科技进步考核,被评为全国科技进步先进区;继续加强科技创业孵化器等科技创新载体建设,加快推动科技成果转化,进一步加强产学研合作,继续推进“三个一百”科技工程和“科技型中小企业成长计划”;深入实施知识产权战略和品牌战略,张江高新区青浦园获“上海市推进知识产权战略工程——中小企业集聚区”授牌。进一步促进高端创新人才集聚,完善人才引进开发等配套政策,全年人才引进办理居住证4708项。
资源利用效率进一步提高。加快淘汰落后产能,全年完成产业结构调整项目184个,节约能耗3万吨标准煤;实施节能技改项目4个,预计项目建成后年节约标准煤3113吨。推进循环经济工作,积极实施合同能源管理,新增40家企业实施清洁生产,积极开展建筑节能和交通节能,进一步加强“节约型机关”建设。污染物减排工作有序推进,全区城镇生活污水处理率达到83%。加强土地集约利用和闲置资源盘活,推进闲置土地处置工作,工业园区单位土地产出达到35亿元/平方公里,土地整理复垦完成521.5公顷。
(三)社会民生工作不断加强
就业保障工作不断推进。加大促进就业工作力度,新增就业岗位30990个,职业技能培训13919人,帮助532人成功创业,城镇登记失业人数控制在市政府下达指标之内。不断加强各类社会保障工作,稳步提高征地、农保和各类无保障老年人的养老金待遇,全面实施新型农保政策,综保、镇保职工转城保工作稳步推进,全区综保转城保22.6万人。认真落实各项救助政策,做好城乡居民低保标准调整工作,全年实施常规救助22.2万人次。加快养老服务体系建设,新增500张养老床位,新设1个社区老年人助餐服务点,新建2家老年人日间服务中心。居民收入水平进一步提高,预计全区城镇居民家庭人均可支配收入为28050元,比上年增长11.5%;农村居民家庭人均可支配收入为14650元,比上年增长13.2%。
住房保障体系不断完善。加快构建“四位一体”住房保障体系,完成首批经济适用房申购工作,186户家庭获得申购资格,积极开展第二批申购受理工作;成立公共租赁住房运营公司,启动练塘、徐泾、工业园区1772套公租房建设工作;完成55户家庭廉租房租金配租,完成首批16户家庭实物配租,积极开展第二批实物配租工作;加快推进动迁安置房建设,崧泽绿地花苑、淀湖山庄(三期)等一批动迁安置房项目开工建设。推进市大型社区建设,徐泾诸光路基地经济适用房1号地块和华新基地3号地块住宅预售。
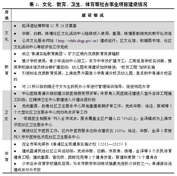
社会事业发展明显加快(见表4)。深入推动文化发展,全区公共文化设施布局不断完善,各类群众文化活动蓬勃开展,公共文化服务能力不断增强,文化遗产保护和利用取得实效,文化执法力度进一步加大。教育质量和办学水平不断提高,启动实施教育规划纲要,科学配置教育资源,不断推进课程教学改革,实验小学被教育部评为“第三届和谐校园先进学校”,工商信息学校被列为“国家中等职业教育改革发展示范学校”创建单位。加强公共卫生服务体系建设,成功创建“全国社区中医药工作先进单位”和“全国慢性非传染性疾病综合防控示范区”;扎实推进医药卫生体制改革,实施新型农村合作医疗保险和基本药品零差率制度,积极开展“家庭医生制服务”试点工作。大力推进健康城区建设。加强社区体育健身设施建设,推进公共体育场馆、学校体育场地开放管理工作,广泛开展全民健身运动。科普、妇儿、老龄、慈善、残疾人等工作进一步加强。
社会管理水平稳步提高。社区管理体制不断完善,社区居委会规范化建设扎实推进,社区管理和公共服务功能不断加强。实有人口服务和管理工作不断深化,开展实有人口专项行动和“两个实有”全覆盖信息采集立功竞赛活动。继续加强人口计生工作,计划生育奖励补助标准大幅提高。推进城市综合管理“大联勤”机制建设,7个街镇开展“大联勤”试点工作。完善社会治安动态防控体系建设,积极落实人防、物防、技防各项措施,开展一系列治安专项行动。司法调解和信访办理工作体系不断健全。重大公共安全事件、群体性安全事件的预防预警和应急处置体系不断完善。国防动员和民防工作扎实推进。
(四)城乡建管水平不断提高
城镇建设加快推进。全面推进全区城乡总体规划、土地利用总体规划、城区总体规划、各区域控制性详细规划以及各专项规划的梳理、修编和报批工作(见表5),为后续加快推进城镇建设奠定基础。进一步加快市政基础设施建设,沪常高速公路东段工程开展前期摸底调查,外青松公路南段改建工程房屋动迁工作有序推进,崧泽大道改建工程即将竣工,朱枫公路四期、城中南北路综合改造、公园路青浦桥危桥改建等工程顺利完工,大型社区配套道路建设加快推进,积极开展轨道交通17号线站点开发建设规划和融资方案研究;川气东输青浦练塘门站建设和金泽天然气主干管工程基本完工;35千伏明珠变电站投入运营,积极推进大型社区供电配套建设。推进“智慧城市”建设,信息基础设施服务能力不断提升,城市光网覆盖用户数达12万户。
新农村建设扎实推进。农村基础设施建设不断加强,村村通公交进一步完善。农村环境卫生面貌不断改善,列为市政府实事项目的村庄改造工程完成4260户,完成计划目标任务。积极推进农村社区综合服务中心建设。稳妥推进农民宅基地置换试点,制定实行城乡建设用地增减挂钩政策推进农民宅基地置换试点工作的意见,深化夏阳街道置换试点专项规划方案。农村承包土地经营权流转服务体系不断健全,农村集体“三资”管理不断加强。强化农民培训和信息服务工作,实现184个行政村“农民一点通”全覆盖。
城镇管理切实加强。全力抓好城市公共安全,生产、交通、消防、产品质量和食品药品等安全监管力度不断加大,成立食品安全委员会,全面深化“防火墙”工程和消防安全“五大活动”,大力开展建筑市场整顿规范专项工作,水电煤等能源实现安全供应。加大市容环境综合整治力度,实施巩固国家卫生区复审专项整治,大力推进生活垃圾分类减量工作,城市化地区网格化管理实现全覆盖。拆违工作有序推进,共拆除违法建筑面积69.3万平方米。优化完善公交线网,推进19条公交线路资源重组工作。
生态环境持续优化。成功创建“国家环境保护模范城区”。第四轮环保三年行动计划扎实推进。1-11月空气环境质量优良率达到94.3%,全区降尘均值量为5.0吨/平方公里•月,降尘量保持在全市较低水平;区域河流水质不断改善,水环境质量进一步提升。深入推进太湖流域水环境综合治理工作,原水厂三期扩建工程和朱家角、金泽污水管网工程完工,二水厂三期扩建、三水厂一期新建工程以及练塘污水管网工程加紧实施。
(五)实事工程项目顺利完成
区三届人大八次会议确定的2011年度10件实事工程项目,除旧住房改造整治工作根据市有关要求暂缓实施外,其他均顺利完成(见表6)。
各位代表,过去的一年,全区经济社会发展所取得的成绩来之不易,这些成绩的取得,是区委带领全区人民以邓小平理论和“三个代表”重要思想为指导,深入贯彻落实科学发展观的结果,是区人大、区政协大力支持的结果,也是全区各镇、街道、各部门、各区级公司团结一心、求真务实、开拓创新的结果。肯定成绩的同时,我们也清醒地认识到,现阶段我区经济社会发展还存在着一些困难和问题,主要表现为:一是外部宏观环境的复杂性和不确定性因素增多,我区保持经济持续快速增长的难度增大;二是调结构促转型任务仍十分艰巨,资源环境的约束日趋强化,节能减排压力依然较重;三是农民增收、住房、保障等与人民群众密切相关的民生工作还有待进一步加强,社会管理面临诸多新情况、新问题。对此,我们要高度重视,积极采取有力措施,认真予以应对和解决。
二、2012年青浦区国民经济和社会发展主要预期目标和任务
2012年是“十二五”规划实施的关键一年,也是新一届政府的开局之年,我区将以邓小平理论和“三个代表”重要思想为指导,深入贯彻落实科学发展观,全面贯彻党的十七届六中全会、中央经济工作会议、市第十次党代会、九届市委十七次全会以及区第四次党代会和四届区委二次全会精神,围绕稳中求进的工作总基调,聚焦创新驱动、转型发展,不断推进经济发展方式转变,不断推进“一城两翼”建设,着力促进社会事业发展,着力促进民生改善,奋力推动青浦经济社会新发展。
综合考虑各方面因素,建议2012年本区经济和社会发展主要预期目标如下(见表7):
(一)关于经济增长的预期目标和任务
预计地区生产总值达到730亿元,比上年增长10%;规模以上工业总产值达到1533亿元,比上年增长9%;社会消费品零售总额达到346亿元,比上年增长16%;全口径财政收入242.1亿元,比上年增长12%;区级地方财政收入达到73.5亿元,比上年增长10%。确定这些目标,是转变经济发展方式、加快推进“一城两翼”建设、保障和改善民生的需要,是进一步强化结构调整工作、为我区可持续发展打下坚实基础的需要,也是对接全市预期增长目标、衔接我区“十二五”发展目标的需要。
1、聚焦战略性新兴产业,着力提升先进制造业能级
全力推进以高新技术产业为重要支撑的战略性新兴产业发展,加快推进邦飞利传动设备、上海科大重工、创力矿山设备等高新技术产业化项目,进一步提高战略性新兴产业在先进制造业中的比重。充分发挥“一园三区”和市级高新技术产业化基地的品牌、政策效应,抓住张江高新区建设国家自主创新示范区机遇,认真落实加快张江高新区青浦园发展若干意见,不断提升产业园区、基地在“创新驱动、转型发展”中的引领示范作用。继续推进徐泾、朱家角等“重点专项调整区域”产业结构调整工作。鼓励和引导纺织、印刷、机电等我区传统优势企业通过技术改造、自主创新、品牌建设、市场开拓,加快转型升级步伐。
2、聚焦重点领域和区域,着力扩大现代服务业规模
加快完善现代服务业产业体系,狠抓我区支持服务业发展各项政策落地,进一步提高服务业在区域经济中的比重。将文化创意产业作为我区发展现代服务业的新引擎,努力推动文化创意产业实现集群化、高端化发展。继续加快发展生产性服务业,着力吸引总部经济、专业服务等高附加值产业,培育发展楼宇经济。进一步推动现代商贸业、休闲旅游业发展能级提升。积极推动赵巷商业商务区服务业综合改革试点工作。大力促进“三区一圈”、生产性服务业功能区、总部基地和上海国家高技术服务产业重点培育园区、文化创意产业园等服务业发展载体建设。加快国家会展中心、珠江创展、腾讯云计算及电子商务中心、东航技术应用研发中心、重大文化旅游项目等重点项目推进。
3、聚焦农业发展方式转变,着力提高现代农业发展水平
深入实施科技兴农战略,大力发展特色农业,打造优势明显的特色农业区域,支持现代农业园区新一轮建设发展。全面推进农业标准化生产,加强农产品质量认证,着力培育品牌农业,强化生产经营主体的质量安全责任,推进6家蔬菜标准园建设。继续推动服务业与现代农业的有机结合,加快发展农业个性化营销、农业会展、农业休闲旅游、农业科技等服务业。抓好设施粮田、设施菜田、标准化水产养殖场和畜牧场、农田水利建设等重点项目建设,进一步提高农业综合生产能力。确保农产品有效供给,落实粮食播种面积16.5万亩,努力实现2亿斤粮食目标;稳定蔬菜种植面积7.5万亩,绿叶菜上市量不少于22.1万吨。
(二)关于发展动力的预期目标和任务
预计全社会固定资产投资总额达到312.8亿元,比上年增长15%;吸引合同外资6亿美元,实到外资4.5亿美元。确定这些目标,就是要坚持以创新驱动为引领,以重大项目推进为重点,以招商引资工作为抓手,大力推动“一城两翼”建设,进一步增强区域发展的后劲。
1、不断强化创新驱动,增强区域发展竞争力
以荣获全国科技进步先进区为新起点,注重科技创新载体搭建,聚焦企业主体地位,进一步发挥科技创新在推动我区经济社会发展方式转变中的支撑作用。建设中国创新驿站青浦基层站点,推动产业技术创新战略联盟建设,大力提升企业自主创新能力,继续实施“三个一百”科技工程,培育一批具有核心竞争力的创新型企业,新增高新技术企业20家。深入实施知识产权战略,大力创建国家级知识产权试点区,激发企业的创新创意活力,力争全年专利申请量达到3800件。促进科技与金融结合,实施科技型中小企业成长计划,积极推动科技企业上市,探索拓展知识产权质押融资。深入推进“智慧城市”建设,增强网络综合承载、设施综合利用和信息集聚辐射能力。认真实施教育、卫生、文化、社会工作等人才发展重点推进工程,以项目、平台等为载体,进一步加强高层次人才队伍建设,不断优化软、硬件环境,为各类人才成长、创业提供广阔舞台。
2、不断推进“一城两翼”,加快城乡开发建设
着眼于区域统筹协调发展,突出抓好“一城两翼”一批重大基础设施、功能性项目载体建设,努力形成以点带面的辐射带动效应。有力推进新城控制性详细规划的编制和落地工作,积极推动夏阳湖商业中心、凯宾斯基五星级酒店、复旦附中青浦分校、上海世界外国语小学青浦分校及幼儿园、新城大型社区配套市政路网等一批公共服务设施、商业配套、道路交通项目建设,不断完善公共服务功能配套,加快建设集生态、生产、生活功能于一体、具有水都特色和历史文化底蕴的生态宜居新城。提高城市规划建设水平,加快东翼地区城市化进程。以国家会展中心开工带动西虹桥商务区整体建设开发,全力推进征地动迁工作,启动国家会展中心的配套基础设施等项目建设,努力实现会展配套区与国家会展中心同步推进。大力改善湖区基础设施,加快重大文化旅游项目推进,实施商榻段天然气主干管工程;深入开展淀山湖国家旅游度假区和朱家角古镇国家5A级景区创建。加快推进轨道交通17号线沿线站点规划、土地储备和动迁工作。进一步拓宽城镇建设资金筹集渠道,做好“一城两翼”品牌营销和形象宣传,更好地服务于全区经济社会发展。
3、不断完善体制机制,做好招商安商稳商工作
加快设立统一招商服务平台,进一步健全合力招商体制机制,充分调动各街镇、部门、区级公司积极性。加大对战略性新兴产业、现代服务业项目招商力度,有针对性地开展产业链招商,大力引进单位附加值高、带动能力强、资源消耗少的优质项目,着力加强招商部门、产业园区和规划土地部门、行政审批部门之间的对接,力争做到项目推进“储备一批、落地一批、在建一批、投产一批”良性发展。完善企业服务工作机制,进一步发挥中小企业服务中心作用,深入一线了解企业发展情况,及时协调解决企业生产经营中遇到的问题。健全中小企业金融服务体系,做好企业债券融资等工作,推动融资性担保公司设立,引进私募股权投资企业,有效缓解中小企业融资难问题。进一步完善瓶颈突破类、企业服务类、人才引进类、引导扶持类政策,着力优化投资环境。
(三)关于社会民生的预期目标和任务
新增就业岗位25100个,城镇居民家庭人均可支配收入与经济保持同步增长、农村居民家庭人均可支配收入增长率不低于全市平均水平。确定这些目标,就是要切实贯彻以人为本、执政为民要求,更加注重保障和改善民生、更加注重发展社会事业,更加注重完善社会管理,大力推进和谐社会建设。
1、加强就业保障工作,着力保障和改善民生
坚持把就业作为经济社会发展的优先目标,继续深化完善扶持政策,千方百计扩大就业、促进创业,帮助更多有创业意愿及创业能力的劳动者实现自主创业就业,统筹做好高校毕业生、复员退伍军人、农村富余劳动力、失业人员等群体的就业工作。强化职业技能培训,推动开展我区首席技师选拔培养工作,加大农民工培训力度,进一步加强针对外来农民工的公共就业服务。进一步拓宽农民就业渠道,努力增加农民工资性收入;加强农村集体资产收益分配工作,努力增加农民财产性收入;积极推行新型农业生产经营方式,调动农民种养积极性,努力增加农民经营性收入;认真落实农业生产各项补贴政策和保障制度,努力增加农民转移性收入。继续完善劳动关系协调机制,提高工资集体协商覆盖率。做好过渡期内外来从业人员参加城保的相关工作,稳妥推进征地镇保,解决生态片林涉地农民纳保问题。继续做好新农保及医保政策的落实。深化分层分类救助办法,健全教育、医疗、住房、养老、就业等救助制度,确保困难群众的基本生活保障水平不断提升。不断完善“四位一体”住房保障体系,加快动迁安置房、经济适用房建设进度,做好面向社会供应的公租房筹措和建设工作,继续推进廉租房动态配租、经济适用房申购受理工作,完善住房保障管理,解决中低收入家庭住房困难。推进新城一站等4个市大型社区建设。
2、加强社会事业建设,大力推动基本公共服务均等化
坚持文化惠民、文化便民,积极推动青浦文化发展繁荣,优化和完善文化设施网络,拓展大众文化活动新空间,认真配合崧泽遗址博物馆建设,加大公共文化产品和服务供给力度,继续开展上海青浦淀山湖文化艺术节、青浦市民读书节、青溪讲坛等文化系列活动,不断满足人民群众日益增长的精神文化需求;加强文化遗产保护传承,完善非物质文化遗产保护名录体系及保护机制。积极推进教育现代化建设,全面做好市政府督导室对本区推进区域教育现代化综合督政的各项准备工作。进一步扩充优质教育资源,认真做好新城一站等大型社区配套学校建设工作,确保重点区域和重点学段教育硬件资源的充分配置。积极稳妥推进医药卫生体制改革,努力实现中山医院青浦分院创建三级医院目标,做好朱家角人民医院迁址工作,完成精神卫生中心迁建工程,深入推进社区卫生综合改革,努力提升全区公共卫生资源配置水平,拓展全科团队和户籍制服务工作。不断完善体育公共服务保障体系,推进“百姓游泳池”等体育健身工程建设,为群众提供更多更好的体育设施,继续办好世界华人龙舟邀请赛等各类赛事。稳步推进社会事业领域体制机制改革,不断增强社会事业发展活力。
3、加强社会管理创新,不断促进社会和谐稳定
着力提升综治和平安建设工作水平,进一步完善应急联动体系,健全社会治安防控体系,进一步提高重大公共安全事件和群体性事件的预防预警和应急处置能力。健全公共安全管理和责任体系,有效提升安全生产、交通安全、消防安全、食品药品安全、产品质量安全等监管水平,遏制重特大安全事故发生。加强社区服务与管理创新,探索大型社区管理体制机制,做好大型社区社会管理工作。完善人口属地化管理机制,继续推进实有人口、实有房屋全覆盖服务和动态管理,强化对来沪务工人员公共服务,继续做好人口计生工作。鼓励引导社会力量兴办福利设施,全面实施“农村老年福利服务星光计划”建设。积极引导社会组织健康有序发展,增强服务社会功能。
(四)关于节能环保的预期目标和任务
单位生产总值综合能耗进一步下降,主要污染物排放量削减率完成市下达目标。确定这些目标,就是要把资源节约、环境保护作为“一城两翼”建设、经济转型发展的重要推动力,进一步提升全区生态文明建设水平。
1、坚持集约利用资源,大力发展低碳经济
持续推动节能降耗,积极发展低碳经济、循环经济、绿色经济,进一步完善鼓励降低能耗、水耗和资源综合利用的政策措施。深入实施工业节能,淘汰落后产能55项,积极推广清洁生产、合同能源管理。强化建筑、交通、商业、旅游、公共机构等领域节能工作。大力推进节水型社会建设试点工作,建立完善用水总量控制、用水效率控制和水功能区限制纳污三项制度。继续加强土地整理复垦,认真做好土地储备出让工作。加大闲置土地处置力度,积极利用闲置厂房、工业闲置土地发展高新技术产业和生产性服务业。继续挖潜增效,提高土地资源利用率和单位土地产出率。加强工业、建筑、农业、生活领域的废弃物资源化处置和利用。
2、坚持建设管理并举,持续改善生态环境
全面完成太湖流域水环境综合治理近期项目,启动第五轮环保三年行动计划。进一步巩固和深化“创模”工作成果,编制创建国家生态区工作方案,积极做好生态镇和生态村创建、以及青浦工业园区创建国家生态工业园区工作,力争“十二五”期间把青浦建设成为生态保护和产业发展同向促进的国家生态区。继续推进“十二五”主要污染物减排工作,进一步加强环评审批,严格控制新增污染物总量,削减老污染源存量,逐步关闭工业区块外污染企业和重点风险企业。开展污染治理,对环境矛盾比较突出区域和行业加大整治力度。完善污染源监督管理机制,加强重金属污染、危险废物污染的监督管理。大力推进生活垃圾分类减量工作,实现50%城镇居住小区的分类收集目标。
(五)关于2012年实事工程项目安排
2012年,安排与人民群众生活密切相关的实事工程项目11件,总投资279630.7万元(见表8)。
