返回上一级

字号

打印

沪青方(2025)DA310118202500281号建设工程设计方案 2025-04-24

根据《中华人民共和国城乡规划法》、《上海市城乡规划条例》等有关规定,现对沪青方(2025)DA310118202500281号建设工程设计方案及其总平面图进行公开。

上海市青浦区规划和自然资源局

2025年4月24日

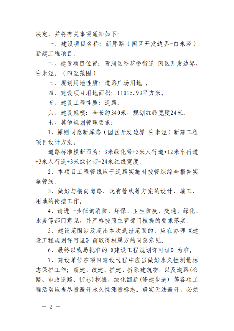
关于审定新厍路(园区开发边界-白米泾)新建工程项目建设工程设计方案的决定(沪青规划资源许方〔2025〕41号)_00.png关于审定新厍路(园区开发边界-白米泾)新建工程项目建设工程设计方案的决定(沪青规划资源许方〔2025〕41号)_01.png关于审定新厍路(园区开发边界-白米泾)新建工程项目建设工程设计方案的决定(沪青规划资源许方〔2025〕41号)_02.png总平面图-07-设计方案总平面图_00.png