返回上一级

字号

打印

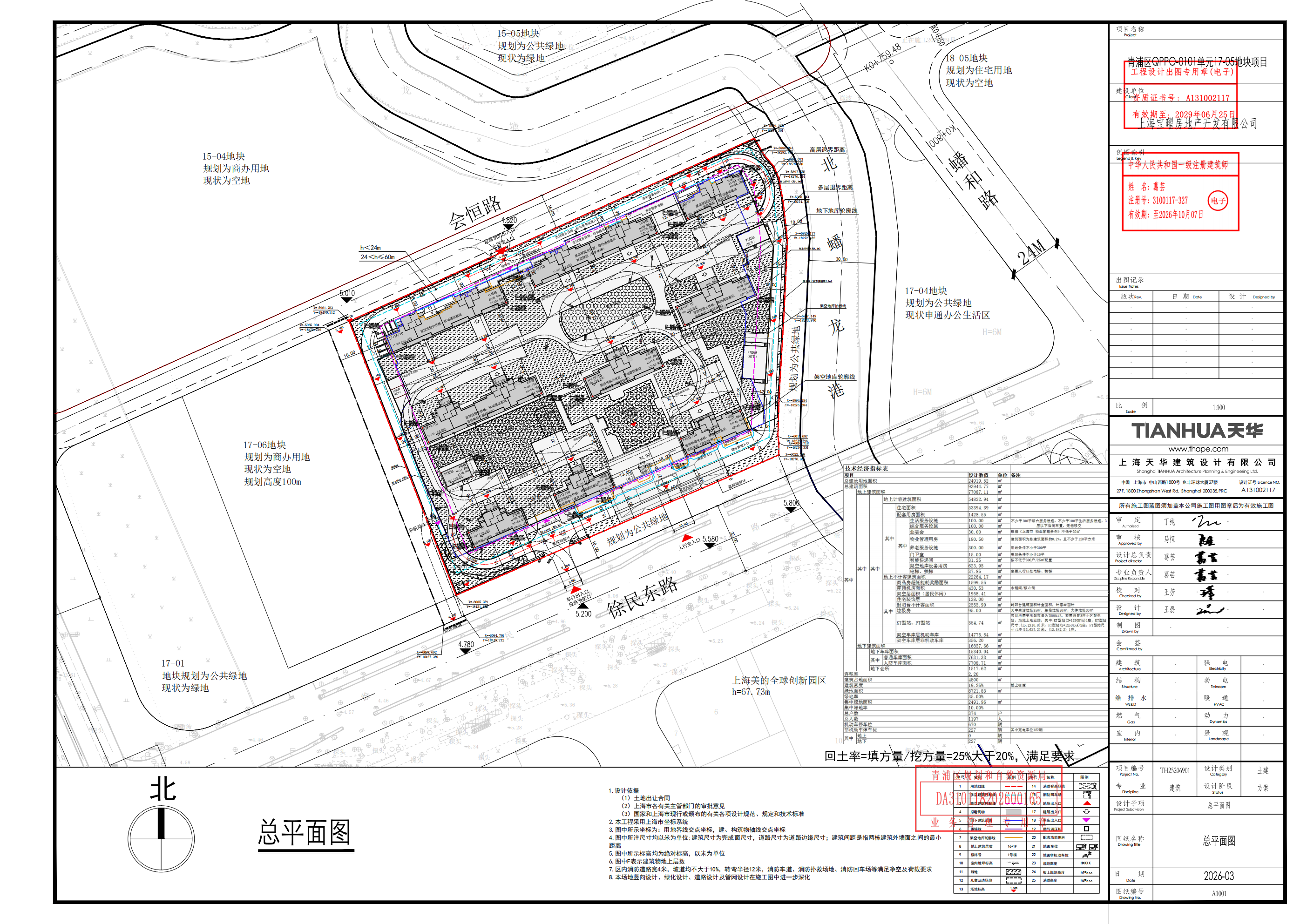
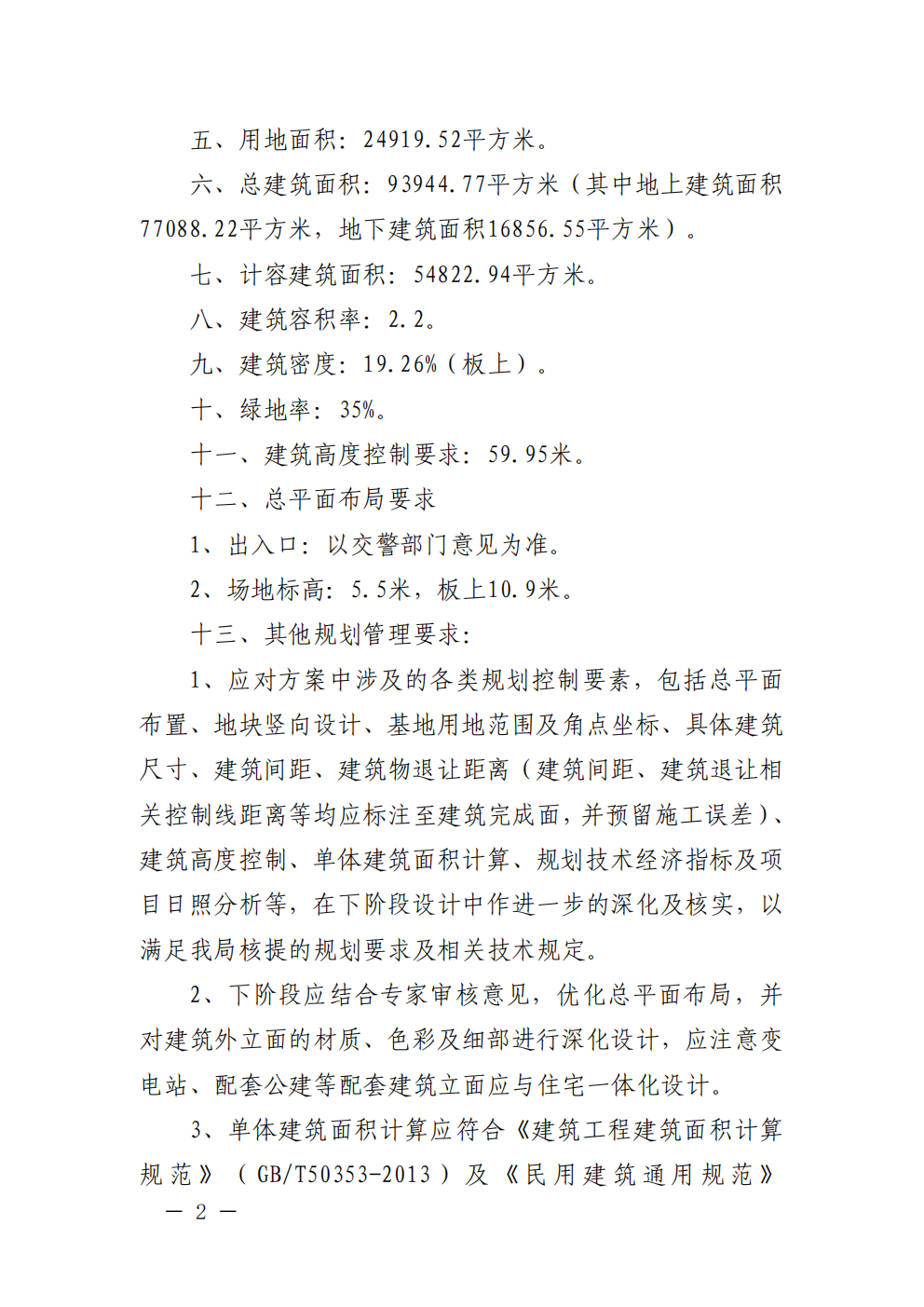
沪青方(2026)DA310118202600165号建设工程设计方案(上海宝曜房地产开发有限公司) 2026-03-20

沪青方(2026)DA310118202600165总图_01.png