返回上一级

字号

打印

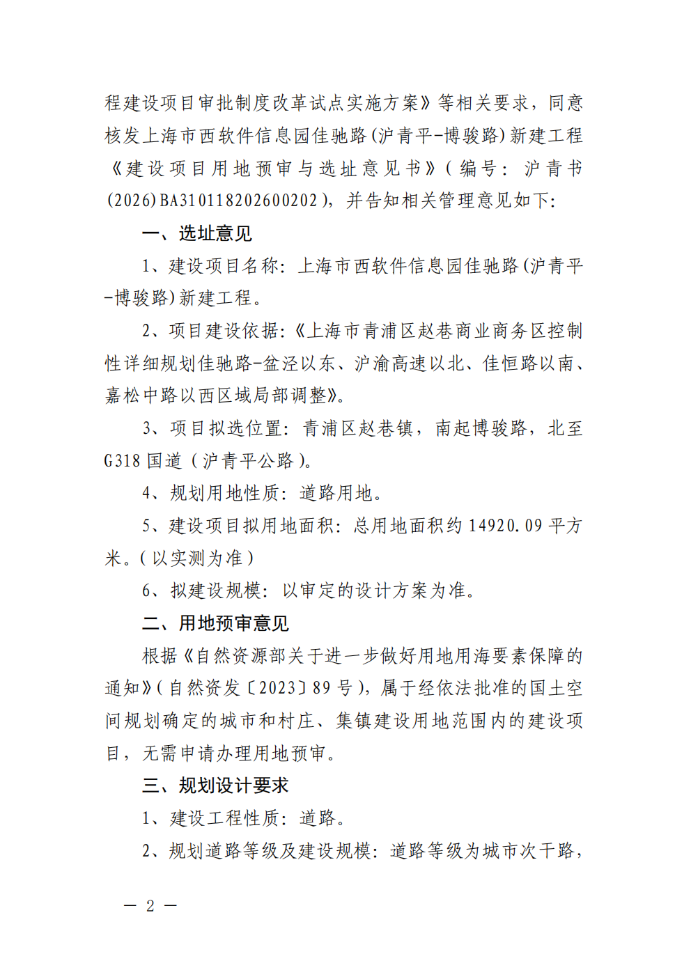
沪青书(2026)BA310118202600202建设项目用地预审与选址意见书(上海市西软件信息园投资开发有限公司) 2026-03-11

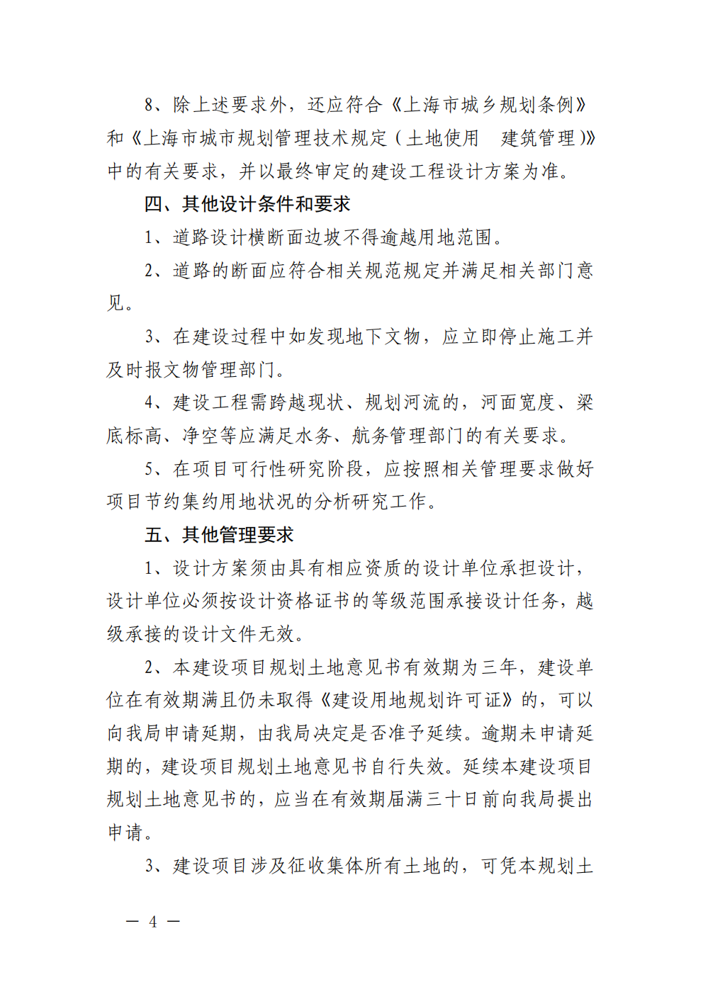
建设项目用地预审与选址意见书(BA310118202600202)_02.png