返回上一级
字号
大
中
小
打印
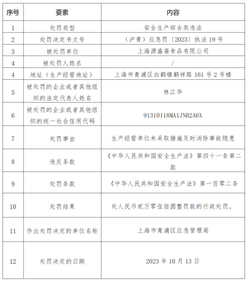
上海源盛斋食品有限公司安全生产综合类违法行政处罚信息
2023-10-16
相关附件
上海源盛斋食品有限公司安全生产综合类违法行政处罚信息.doc