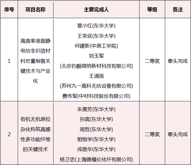
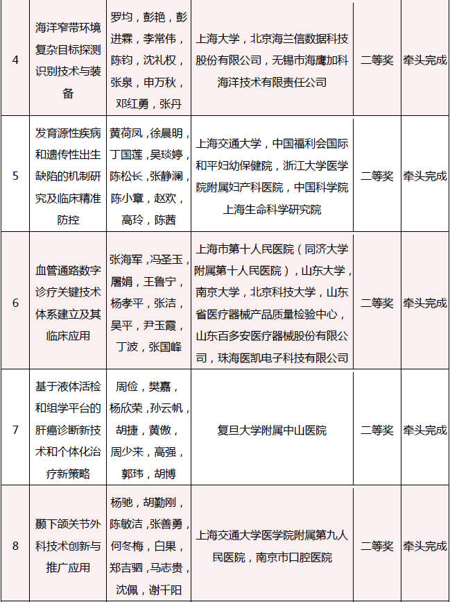
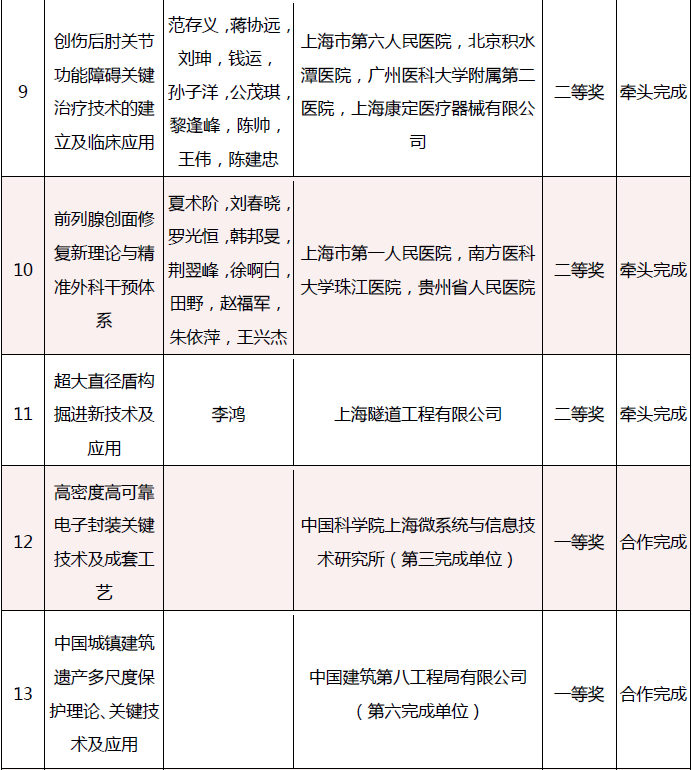
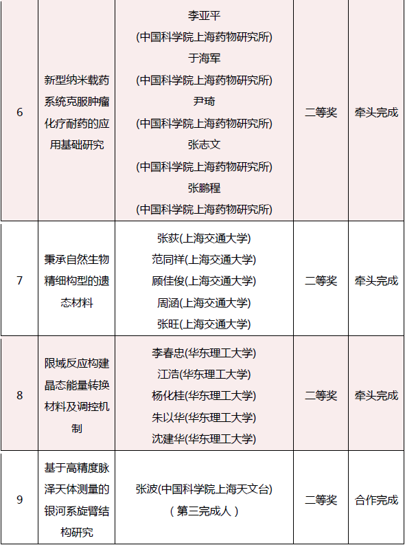
重磅!上海48项科技成果荣获2020年度国家科学技术奖!(附获奖项目清单) 2021-11-03
11月3日上午,2020年度国家科学技术奖在京揭晓。2020年国家科学技术奖共评选出275个项目(人选、组织),上海共有48项牵头或合作完成的重大科技成果获奖,占全国获奖总数的17.45%,连续5年获奖比例超过15%。其中,上海牵头完成25项,占获奖项目总量的52.08%。上海国际科技创新中心的深化建设,正加快提升这座城市的科创策源功能“硬实力”和创新生态环境“软实力”。
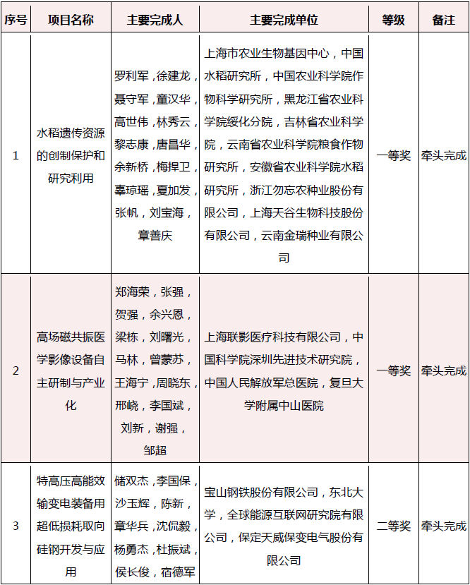
从奖种和等级看:涌现一批具有重要影响力的原创成果,科创策源能力实现新提升 上海首次同时牵头获得“三大奖”高等级奖项。2020年度,上海在国家自然科学奖、国家技术发明奖和国家科学技术进步奖“三大奖”上,牵头获得4项一等奖,占全国的17.39%,这是2000年以来,上海牵头获得国家一等奖数量最多的一年,也是上海首次在“三大奖”高等奖项中实现“金花齐放”。 具有重大意义的“前沿”科学发现和“硬核”技术发明频现。在表彰作出重大科学发现成果的国家自然科学奖上,本市科研团队的9项基础研究成果获奖,占全国的19.6%。其中,复旦大学赵东元院士团队获得的国家自然科学奖一等奖,这是我国对基础研究成果的最高肯定,也是上海时隔十八年再获此殊荣。在注重考虑首创性和实用性的技术发明奖上,本市也获奖9项,占全国的14.8%,其中牵头1项一等奖。自2014年以来,上海占全国获自然科学奖的比例首次超过科技进步奖,经过多年来持续不懈营造良好科研环境、加大基础研究支持力度和人才团队培育,上海面向世界科学前沿的原创能力不断提升,正持续涌现具有影响力的前瞻性和理论性的高质量成果。 从领域分布看:长期积累形成的综合创新优势,全方位、多维度引领支撑高质量发展 上海表现出较为综合的创新实力。本市的获奖成果涉及领域覆盖了国家奖近半数的学科评审组,在化学、数学、生物学、材料科学、生物医药、电子信息、轻工纺织、材料与冶金、计算机与自动控制、工程建设、农业等领域“多点开花”,反映出上海在众多学科领域的深厚研究积累和综合科技实力,对国民经济和社会发展提供了多层面、系统性的战略支撑。 基础性学科和大健康领域具备优势。48项获奖成果中,化学科学、材料科学、生物学各2项,数学和基础医学各1项,近两年上海在上述基础性学科获奖14项。在与人民生命健康相关的药物与生物医学工程、内科与预防医学、外科与耳鼻咽喉颌、农业、养殖和食品安全等领域,上海获2项一等奖(均为牵头)、11项二等奖(6项牵头),占上海获奖总数的27.1%。特别是,上海市农业生物基因中心牵头完成的“水稻遗传资源的创制保护和研究利用”、上海联影医疗科技有限公司牵头完成的“高场磁共振医学影像设备自主研制与产业化”双双获得国家科技进步一等奖,一定程度表明在作物遗传育种、医疗器械等新兴领域,上海正涌现新的优势学科和创新型标杆企业。 从获奖主体看:高校、院所和企业等各类创新主体各展所长、协同创新 企业技术创新主体力量表现活跃。48项获奖成果中,上海企业共获得4项一等奖(1项牵头)、12项二等奖(2项牵头),占上海获奖总数的三分之一。在上海参与合作的20项三大奖种通用项目中,本市企业参与9项,企业融入甚至牵头高水平创新网络、更广泛配置创新资源的能力逐步体现。特别是,上海联影医疗科技有限公司作为民营科技企业牵头获一等奖,一定程度表明上海的民营企业作为技术创新主体的地位日益加强。 高校、科研院所牵头开展高水平创新的能力突出。高校在22项牵头完成的通用项目的第一完成单位中占16个,占比72.7%。高校依然是获奖成果的主要完成人,但企业和科研院所作为第一完成人的数量和比例较2019年明显提高。 从区域合作看:上海跨区域牵头组织和辐射带动能力进一步显现 长三角一体化等跨区域科技合作紧密。本市获得国家科技进步奖的27个通用项目中,有跨省合作单位的获奖项目25个,合作单位来自全国26个省级区域。其中,本市科研团队与长三角区域合作最为频繁,13个获奖项目有来自江苏、浙江、安徽等地的合作机构,占25个合作项目数量的52%。 与西部对口科技合作拓宽上海团队的创新网络。上海与云南、贵州等地的对口科技合作,也为本市科研机构拓宽了合作网络。例如,上海市第一人民医院牵头贵州省人民医院等完成的“前列腺创面修复新理论与精准外科干预体系”,获得国家科技进步奖二等奖,其研究成果成为上海市第一人民医院与遵义医疗机构对口帮扶与合作的重要内容。 从人才队伍看:老中青相结合的科研团队,中青年科学家逐步挑起大梁,既传承科学精神,又彰显创新活力 涌现一批优秀中青年科学家和女科学家。本市22项牵头完成的通用项目中,第一完成人年龄小于45岁的有3位,占比13.64%;介于46-55岁之间的有9位,占比40.91%;56-65岁有10位,占比45.45%。此外,女性科学家牵头4项。 获奖成果的科研攻关时间普遍超过十年。“十年磨一剑”的潜心研究是获奖成果的普遍规律,也是科研人员工作的真实写照。从人才队伍看:老中青相结合的科研团队,中青年科学家逐步挑起大梁,既传承科学精神,又彰显创新活力比如,“水稻遗传资源的创制保护和研究利用”(国家科学技术进步奖一等奖)与“限域反应构建晶态能量转换材料及调控机制”(国家自然科学奖二等奖)均历时长达21年的科研攻关。 一起来看看都有哪些! 上海市获2020年度 国家科学技术奖项目 (点击可查看大图) 自然科学奖 技术发明奖 科学技术进步奖
