返回上一级
字号
大
中
小
打印
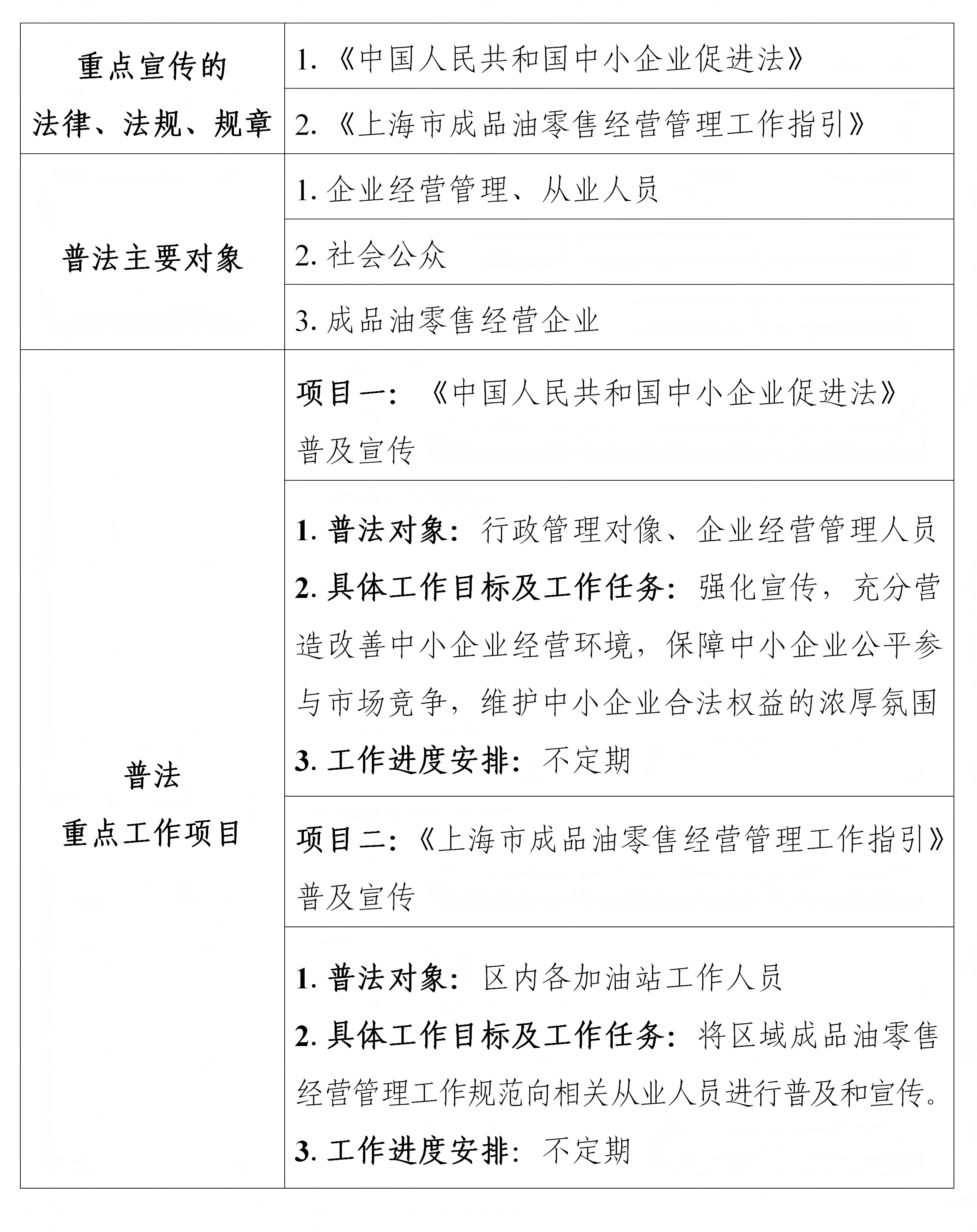
青浦区经济委员会2026年度普法责任清单
索引号:
无
公开类型:
主动公开
发文字号:
无
发文日期:
无
公开主体:
无
发布日期:
2026.04.08