返回上一级

字号

打印

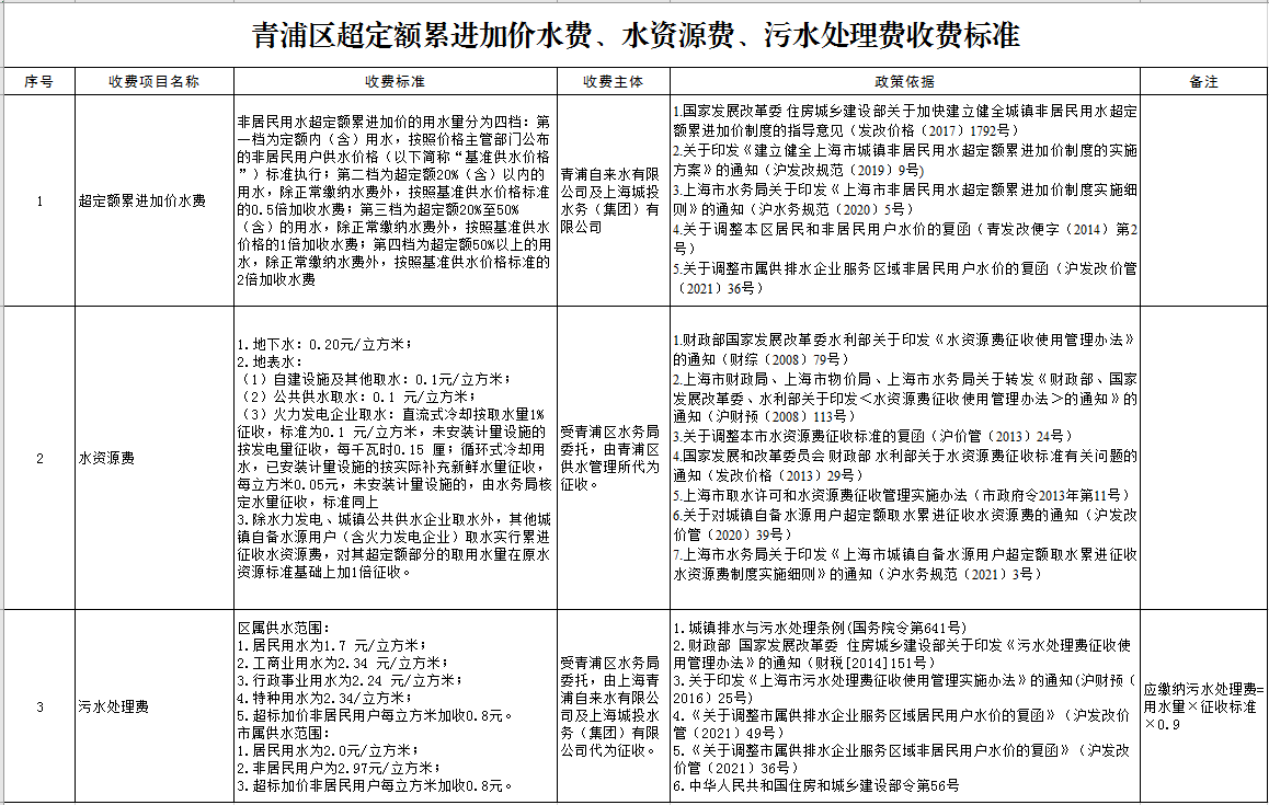
青浦区超定额累进加价水费、水资源费、污水处理费收费标准 2023-02-20

image.png