返回上一级

字号

打印

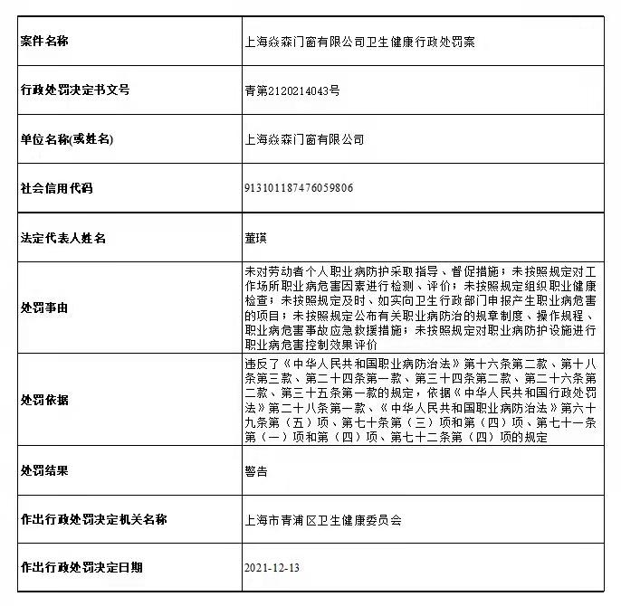
公示信息摘要(上海焱森门窗有限公司) 2021-12-21

3.jpg